来源:斧牛加速器2021-09-02 16:21:00
国家发布《关于进一步严格管理 切实防止未成年人沉迷网络游戏的通知》的相关规定后,各大游戏厂商纷纷发布未成年,防和沉迷《我的世界》的规定官方微博昨天也发表了一篇文章,详细介绍了未成年防沉迷系统的升级描述。让我们看看!

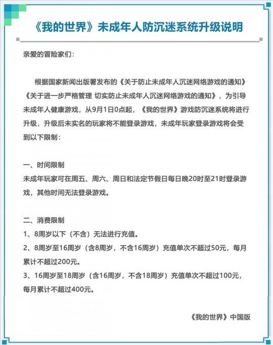
微博原文:
亲爱的冒险家们,
根据国家新闻出版署发布的《关于防止未成年人沉迷网络游戏的通知》 《关于进一步严格管理切实防止未成年人沉迷网络游戏的通知》,为引导未成年人玩健康游戏,从9月1日0: 00起,《我的世界》游戏防沉迷系统将对升级进行,升级之后没有实名的玩家将无法登录游戏。未成年的玩家将受到以下限制:的限制
第一,时间限制
未成年玩家可以在周五、周六、周日、法定节假日每天20:00-21:00登录,其他时间不能登录。
二、限制的消费
1.8岁以下(不含),不可能充值。
2.8岁至16岁(含8岁,不含16岁)充值一次不超过50元,每月累计不超过200元。
3.16周岁至18周岁(含16周岁,不含18周岁)充值一次不超过100元,每月累计不超过400元。



斧牛加速器是一个国际游戏加速工具。斧牛加速器可以帮助喜欢玩游戏的玩家解决游戏网络不稳定的情况,加速很多国际服游戏。
斧牛加速器声明:在斧牛加速器网站的文章来源于网络,涉及言论和版权与本站无关,如发现存在版权问题,烦请及时与我们沟通与处理。