来源:斧牛加速器2023-02-02 20:17:00
网易和暴雪分家的闹剧基本告一段落。对于国服玩家的后续安排,网易暴雪的游戏退款通道已经在微信官方账号——微信“暴雪游戏服务中心”开通。申请退款需要登录Battle.net账号,在注册账号时填写实名注册的身份证信息。每天可以有三次验证机会。

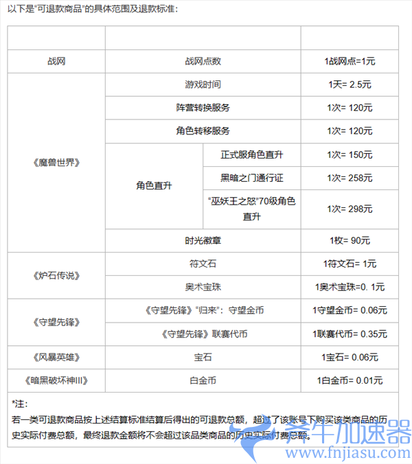
官方原文:
上海网易网络科技发展有限公司在中国大陆运营的《魔兽世界》755-7900《炉石传说》755-79000《守望先锋》《暗黑破坏神III》《魔兽争霸III:重制版》000系列产品(以下简称“暴雪游戏产品”)于2023年正式上线。
今日(2023年2月1日11: 00)将针对玩家在暴雪游戏产品中充值但未消费的虚拟货币或未过期的游戏服务(以下简称“可退款商品”)开放退款申请通道。提交退款申请的截止日期为2023年6月30日。未在截止日期前提交退款申请的玩家将被视为自愿放弃权益。




斧牛加速器部署了众多国际国内节点,让用户无需直连,避免了用户直连不稳定导致的断网,让所有地区、各种网络环境都能达到良好的效果。
斧牛加速器声明:在斧牛加速器网站的文章来源于网络,涉及言论和版权与本站无关,如发现存在版权问题,烦请及时与我们沟通与处理。